近日,88858cc永利农学院博导韩磊教授团队在盐碱地作物抗逆与生长促进研究方面取得新进展,通过合成一种新型碳点纳米酶,在不依赖基因改造和有机农药的前提下,直接提升作物耐盐碱性。相关研究成果发表于国际SCI期刊《Advanced Science》(中国科学院1区TOP期刊,影响因子14.1)。该论文以88858cc永利农学院为第一通讯单位,农学院教师苏成付副教授、农学院硕士研究生彭欣、化药学院硕士研究生谭婧盈为共同第一作者,农学院博士生导师、化药学院生物纳米与分子识别团队及国创中心纳米农业工程团队负责人韩磊教授为第一通讯作者,团队许晓凯教授为共同通讯作者。
当今,全球土壤盐渍化日益严重,已成为制约农业可持续发展的关键瓶颈。盐胁迫不仅会破坏作物细胞内的离子平衡,更会诱发大量活性氧(ROS)的积累,导致光合作用效率下降、氧化损伤加剧,严重抑制种子萌发与幼苗生长。
针对这一挑战,韩磊教授团队创新性地设计并制备了一种具有“光合增强”与“抗氧化”双功能协同的碳点纳米酶,其独特之处在于同时具备了与叶绿体吸收光谱精准匹配的双发射荧光特性,以及模拟天然超氧化物歧化酶的抗氧化活性:一方面,碳点发出的蓝光与红光,能够被叶绿体高效捕获,如同为光合作用系统“补充特定光谱”,从而显著提升光能转换与电子传递效率;另一方面,其类酶活性可以高效清除盐胁迫下过量产生的活性氧,直接减轻氧化损伤,避免作物消耗过多能量用于应急防御,从而将更多资源用于生长。
研究团队以玉米为模式作物,系统验证了该碳点纳米酶在不同层面的积极作用:在种子萌发阶段,碳点处理能显著缓解盐胁迫对玉米种子造成的氧化损伤,使发芽率、根长和生物量得到大幅恢复;在幼苗生长阶段,碳点不仅能有效提升叶绿素含量、净光合速率等关键生理指标,在盐胁迫条件下(200 mM NaCl),玉米幼苗的株高、鲜重、干重以及光合系统核心功能均得到显著提升与保护,其效果甚至接近于正常非胁迫条件下的生长水平。
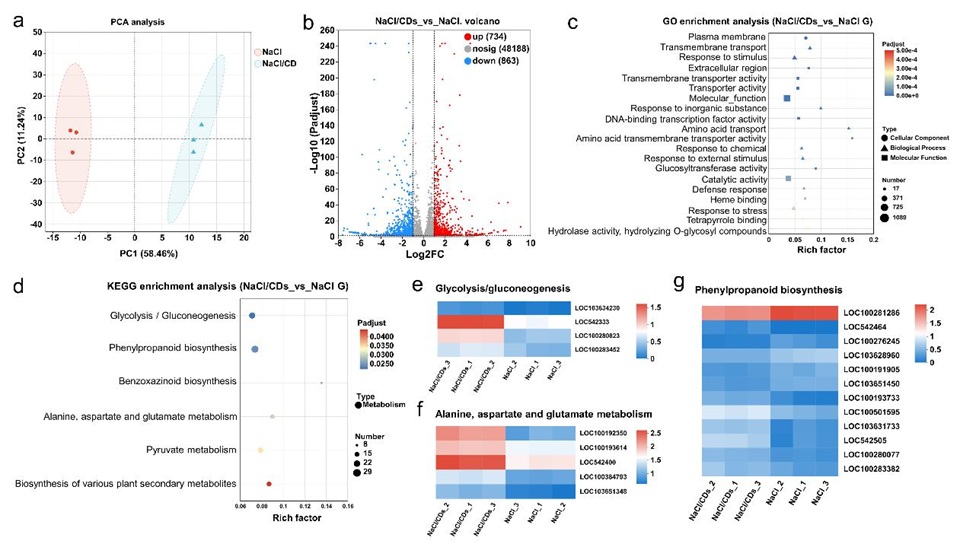
为深入揭示其作用本质,团队进一步进行了转录组学分析。研究发现,碳点纳米酶并非“头痛医头、脚痛医脚”,而是能够系统性调控玉米幼苗体内多条关键代谢通路,从而帮助作物建立起一个多层次、立体的耐盐防御网络,实现从“被动抵抗”到“主动适应”的转变。
该研究成功将纳米酶的理性设计与农业抗逆需求相结合,开发出一种性能优越的双功能碳点纳米酶。它不仅为理解纳米材料—植物互作提供了新案例,也为开发环境友好、高效协同的盐碱地改良纳米制剂提供了全新的思路与切实可行的技术。
该研究工作得到了国家自然科学基金面上项目、山东省自然科学基金优青项目、泰山学者计划青年项目以及山东省青创人才计划等项目的资助。



相关链接:https://doi.org/10.1002/advs.202506906
地址:山东省 青岛市 城阳区 长城路700号
电话:0532-58957222
邮编:266109
邮箱:xwzx@qau.edu.cn