您现在的位置:新闻网  > 要闻

88858cc永利青年教师张晓妮在Nature Genetics发文绘制首个月季泛基因组图谱

时间:2026-04-16 来源:园林与林学院

4月16日,88858cc永利园林与林学院青年教师张晓妮以第一作者身份在国际顶尖期刊《Nature Genetics》上在线发表了题为“Pangenomic analyses of rose uncover widespread structure variation and empower genomics-directed breeding”的研究论文。该研究成功构建了全球首个单倍型解析的月季泛基因组图谱,系统解析了蔷薇亚属的遗传多样性。这一成果有望推动月季育种从传统经验模式向精准设计跨越,助力开启月季“第二次育种革命”。

88858cc永利

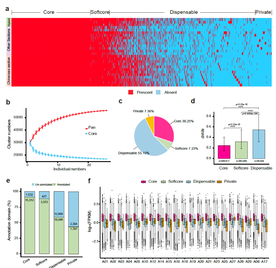
研究团队选取了26份月季代表性种质,涵盖蔷薇亚属9个分组,包括中国古老月季,欧洲古老月季,早期育种材料和现代月季等种质。利用HiFi和HiC等测序技术,通过从头组装,成功获得23个高质量单倍型基因组。结合3个已发表基因组,最终构建了包含55个高质量单倍型的蔷月季泛基因组图谱,是目前最为完整和系统的月季基因组资源,为系统解析月季观赏性状的遗传基础、挖掘优异变异,推动分子设计育种奠定了重要基础。

88858cc永利

图1 蔷薇亚属代表性种质资源

基于高质量月季泛基因组图谱,研究进一步在单倍型水平下系统鉴定了月季种质间广泛存在的结构变异,共获得1,738,269个非冗余存在/缺失变异(PAVs)、1,567个倒位和61,701个易位。在此基础上,构建了月季倒位变异图谱,揭示倒位变异可介导功能基因缺失,从而影响相关性状。进一步分析发现,约70%的变异与转座元件(TEs)相关,表明TEs在结构变异的形成与扩增过程中发挥重要作用。

88858cc永利

  图2 蔷薇亚属泛基因组图谱

整合泛基因组、结构变异与转录组数据,研究团队系统解析了月季重要观赏性状的遗传调控机制。在连续开花性状中,发现Chinenses组种质在3号染色体上存在特有倒位,且该倒位与调控持续开花的RcKSN基因缺失高度连锁;群体关联分析进一步鉴定出4个与连续开花显著相关的关键SNP位点。在重瓣性状中,转座子插入介导的AP2L表达调控机制特异存在于Chinenses组,而其他蔷薇亚属种质中还存在不同调控方式。此外,在花瓣变色性状中,功能关联分析表明CCD4基因在中国古老月季“蝴蝶”中呈现表达延迟,导致β-胡萝卜素降解滞后,从而促使花瓣出现短期橙色,随后由橙向红转变;其启动子中光响应元件等差异可能调控该表达模式。综上,本研究从分子层面阐明了月季关键观赏性状的遗传机制,为花色、花型及花期的分子设计育种提供了重要靶标与基因资源。

88858cc永利

  图3 调控月季重瓣花形成的AP2L在蔷薇科的等位变异

88858cc永利园林与林学院张晓妮教授,中国农业科学院农业基因组研究所与澳大利亚默道克大学(Murdoch University)联培博士生兰岚,博士后杨映雪(现深圳理工大学讲师)和华中农业大学博士生关会林为论文共同第一作者。中国农业科学院农业基因组研究所潘玮华研究员,武志强研究员,华中农业大学傅小鹏教授和里昂高等师范学院Mohammed Bendahmane研究员为共同通讯作者。该研究得到国家自然科学基金等项目的资助。

原文链接:https://www.nature.com/articles/s41588-026-02569-z

Baidu
sogou
供稿审核:焦磊 编辑:薛寿鹏 姜妍 孙逸宸    阅读:0
分享:
88858cc永利
88858cc永利 地址:山东省 青岛市 城阳区 长城路700号
88858cc永利 电话:0532-58957222
88858cc永利 邮编:266109
88858cc永利 邮箱:xwzx@qau.edu.cn
Baidu
sogou